返回主站 | 设为首页 | 加入收藏      
   
 
  首页 关于我们 产品展示 方案设计 技术分享 行业资讯 联系我们  
 
无线收发IC
2.4G无线收发IC
315MHz/433MHz无线遥控器发射接收IC
功放IC
电源管理IC
马达驱动IC/步进电机控制芯片
数模(DAC)/模数(ADC)转换芯片
智能处理器
音量控制IC
模拟开关IC
电容式触摸感应IC
RGB LED呼吸趣味灯驱动IC
音频CODEC IC
方案设计
电压电平转换器IC
运算放大器
I/O扩展器IC
 
名称:
种类:
类别:

业务洽谈:

联系人:张顺平 
手机:17727550196(微信同号) 
QQ:3003262363
EMAIL:zsp2018@szczkjgs.com

联系人:鄢先辉 
手机:17727552449 (微信同号)
QQ:2850985542
EMAIL:yanxianhui@szczkjgs.com

负责人联络方式:
手机:13713728695(微信同号) 
QQ:3003207580 
EMAIL:panbo@szczkjgs.com
联系人:潘波

 
当前位置:首页 -> 技术分享
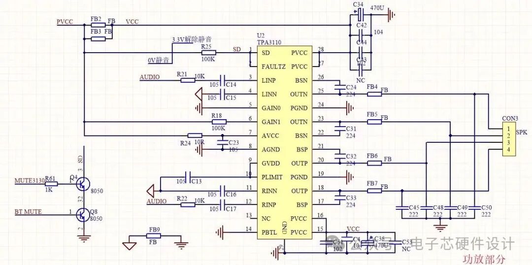
分享一个D类 30W功放芯片TPA3110应用原理图
文章来源:电子芯硬件设计 更新时间:2026/1/14 10:57:00

该电路基于TPA3110数字音频功率放大器芯片设计,属于D类功放架构,核心实现音频信号的功率放大并驱动扬声器,同时集成静音控制、增益调节、故障检测等辅助功能。以下从电源供电、信号输入、放大处理、输出驱动、控制逻辑五个维度拆解工作原理:

 

一、电源供电系统

TPA3110为多电源域设计,电路中通过分级滤波和供电链路保障芯片稳定工作:
  1. 主功率供电(PVCC):由外部PVCC经磁珠FB2/FB3滤波后,接入芯片28/7/脚,为功率输出级提供能量,电压范围通常为8~26V(典型12/24V)。
  2. 模拟供电(AVCC):7脚AVCC为芯片内部模拟电路供电,由PVCC经R24(10Ω)限流+C23(10μF)滤波后提供,保障偏置电路和信号处理模块的电源纯净度。
  3. 驱动供电(GVDD):9脚GVDD为栅极驱动电路供电,由AVCC派生而来,通过内部稳压电路生成驱动功率管的栅极电压。
  4. 滤波网络:芯片周边的C34(470μF)、C42(104)、C44(104)等电解+陶瓷电容组合,构成π型滤波电路,抑制电源纹波和高频噪声;C35(470μF)、C54(104)则对15脚供电进行二次滤波,进一步降低电源干扰。

二、音频信号输入链路

电路采用差分输入方式接收音频信号,提升抗干扰能力,输入路径分为左、右声道:
  1. 左声道输入:外部AUDIO左声道信号经R21(10K)限流,通过C14(105)、C15(105)隔直电容(阻断直流分量,仅传输交流音频信号),分别接入芯片3脚LINP(左声道正输入)和4脚LINN(左声道负输入),形成差分信号对。
  2. 右声道输入:外部AUDIO右声道信号经R22(10K)限流,通过C16(105)、C17(105)隔直电容,接入芯片11脚RINN(右声道负输入)和12脚RINP(右声道正输入),同理形成差分信号对。
  3. 阻抗匹配:R21/R22既限制输入电流,又与芯片内部输入阻抗匹配,避免信号反射和失真。

三、增益与限幅控制

TPA3110的放大增益和输出功率可通过外部引脚配置,实现音频信号的幅度调节和过载保护:
  1. 增益设置:5脚GAIN0接GND(低电平),6脚GAIN1经R18(100K)接PVCC(高电平),根据TPA3110的增益编码规则(GAIN1/GAIN0组合对应不同增益),此配置下芯片固定增益为26dB(电压放大倍数约20倍),可通过修改GAIN0/GAIN1的电平组合调整增益(可选18/20/22/26dB)。
  2. 功率限幅:10脚PLIMIT为功率限制引脚,外部未接额外电阻(直接通过电容接地),默认配置为芯片最大输出功率限制,可通过外接电阻调整限流阈值,防止输出功率过大导致扬声器或芯片损坏。

四、功率输出与扬声器驱动

TPA3110采用桥接负载(BTL)输出架构,大幅提升输出功率,驱动扬声器的链路如下:
  1. BTL模式使能:14脚PBTL为BTL模式选择引脚,直接接地(低电平),使能BTL输出模式(若接高电平则为单端输出),左、右声道分别以BTL方式驱动扬声器。
  2. 左声道输出:25脚OUTN(左声道负输出)和23脚OUTN(左声道正输出)为左声道BTL输出端,经C24(224)、C31(224)高频滤波电容(滤除D类功放的PWM载波噪声),再通过磁珠FB4/FB5抑制电磁干扰(EMI),最终接入扬声器接口CON3的对应引脚。
  3. 右声道输出:21脚OUTP(右声道正输出)和18脚OUTP(右声道负输出)为右声道BTL输出端,经C32(224)、C33(224)滤波+FB6/FB7磁珠抗干扰后,接入CON3的另一组引脚。
  4. 输出滤波与EMI抑制:C45/C48/C49/C50(222)为高频吸收电容,进一步衰减PWM输出中的谐波成分;磁珠FB4~FB7则抑制输出线的射频辐射,符合电磁兼容规范。

五、控制与保护逻辑

电路设计了静音控制和故障检测功能,保障芯片和系统的安全运行:
1. 静音控制(SD引脚):
  • 芯片2脚SD(Shutdown)为关断/静音控制引脚,高电平解除静音,低电平进入静音/关断模式。
  • 主静音路径:3.3V解除静音信号经R25(100K)上拉至SD脚,若该信号为高电平,芯片正常工作;若输入0V静音信号,SD脚被拉低,芯片进入静音状态。
  • 蓝牙静音联动:BT MUTE信号控制三极管Q8(8050)和Q4(8050)组成的开关电路,当BT MUTE为高电平时,Q8导通→Q4导通,将SD脚拉低,实现蓝牙音频的静音联动控制;R61(1K)为基极限流电阻,防止三极管过流损坏。

2. 故障检测(FAULTZ引脚):芯片2脚FAULTZ为故障输出引脚(开漏输出,低电平有效),当芯片检测到过温、过流、短路等故障时,FAULTZ脚输出低电平,可外接指示灯或MCU进行故障告警。

3. 接地设计:芯片PGND(功率地)和AGND(模拟地)分开布局,通过单点接地连接,避免功率回路的噪声耦合到模拟信号回路,降低失真。

 
 
 
    相关产品  
ACM8815(内置DSP、I2S数字输入200W大功率单声道D类功放IC)
ACM8816(内置DSP、I2S数字输入300W大功率单声道D类功放IC)
ACM8805(500W大功率单声道D类功放IC、国内首款支持氮化镓GaN音频驱动器)
ACM6755(4.5V-28V工作电压、4.8A相电流、支持3霍尔应用的三相BLDC无刷直流电机驱动芯片)
ACM6754(24V/4.8A三相BLDC直流无刷电机驱动芯片)
ACM8629(内置DSP、50W立体声/100W单声道I2S数字输入D类音频功放IC)
IU8689(145W单声道/75W立体声D类音频功放IC)
ACM6753(18V/3A三相无感BLDC直流无刷电机驱动IC)
CS8685(2x80W双声道大功率D类音频功放IC)
HT81293(单节双节锂电供电内置自适应动态升压20W单声道D类功放IC)
 
深圳市永阜康科技有限公司 粤ICP备17113496号  服务热线:0755-82863877 手机:13242913995