概述
HTA8672是一款内置升压的双声道D类音频功率放大器,由锂电池供电时, THD+N=10%、 1kHz信号条件下,能连续输出2x9W功率(4Ω 负载);另外,其还支持AB类模式。
HTA8672内置的升压,提供8.5V和7.5V两档最大输出电压。
HTA8672的最大特点是防削顶失真(ACF)输出控制功能,可检测并抑制由于输入音乐、语 音信号幅度过大所引起的输出信号削顶失真 (破音),也能自适应地防止在BOOST升压电压下降所造成的输出削顶,显著提高音质,创造非常舒适的听音享受,并保护扬声器免受过载损坏。HTA8672还提供ACF-Off 模式。
HTA8672具有AB类和D类的自由切换功能,在受到D类功放EMI干扰困扰时,可随时切换至AB类音频功放模式。
HTA8672内部集成免滤波器数字调制技术,能够直接驱动扬声器,并最大程度减小脉冲输出 信号的失真和噪音。输出无需滤波网络,极少的外部元器件节省了系统空间和成本,是便携式应用的理想选择。
此外,HTA8672集成了输出端过流保护、片内过温保护等功能。
特点
・防削顶失真功能(防破音, Anti-Clipping Function, ACF)
・免滤波器数字调制,直接驱动扬声器
・输出功率
2x9W (VBAT=4V, RL=4Ω, THD+N=10%, fIN = 1kHz)
・VBAT供电范围:2.7V至5.5V
・高效升压功能
-可调节最大限流值,有效防止电池拉死
・AB/D类可切换
・保护功能:过流/过热/欠压异常保护功能
・无铅封装,ETSSOP20
应用
蓝牙/ Wi-Fi音箱、便携式音箱、智能音箱、智能家居等。
管脚排列及定义


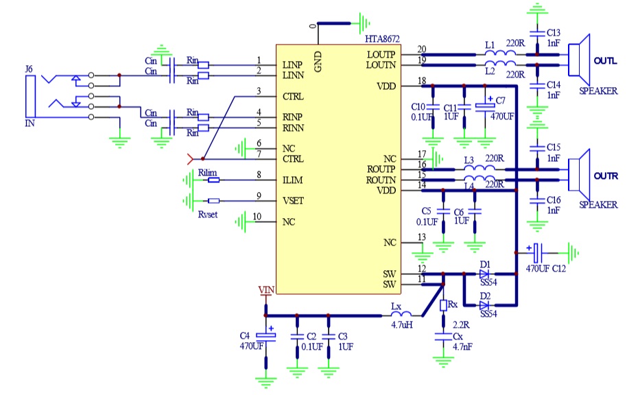
应用原理图
