产品概述
USB 技术自发布以来取得了显著发展。作为当前主流的快充协议之一,USB PD 通常通过 USB Type-C 接口实现。这种通用接口已广泛应用于各类电子终端设备。然而,随着 USB PD 传输功率的不断提升和功能的日益多样化,USB Type-C 接口的可靠性也面临严峻挑战。为此,力芯微推出了高压 USB PD 电源开关芯片 ET9931,该芯片具备多重保护功能,可有效增强 USB Type-C 端口的防护能力。
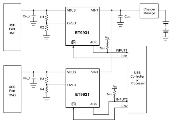
ET9931是一款5.0A的单向的USB PD电源开关,专为高精度电源管理与系统保护设计。ET9931通常用于控制连接到系统USB端口的电源传输,并提供必要的保护功能。它包含欠压锁定、过压锁定、反向电流保护和过温保护等功能,在发生故障时将自动隔离电源开关终端。在关断模式下,VBUS与VINT引脚都具有29V的容差。当设备有2个以上的Type-C端口供电时,两个ET9931可以并联使用,支持双电源连接到同一个充电电路,可防止高压电源端向低压电源端倒灌。
ET9931默认22V的过压保护阈值,可以通过OVLO引脚的外部电阻来调节OVP阈值。该器件在开关启动前有20ms的去抖动时间,然后进行软启动,来限制浪涌电流。内置±100V的浪涌保护,可以有效地防止端口的异常高压。
ET9931的的工作电压为2.9V至20V,适用于USB PD电源隔离应用,能更好的进行保护和提高系统的可靠性。
ET9931采用绿色WLCSP15-2.53×1.56mm、0.5mm间距的小型封装,可显著节省PCB布局空间,有效提升电路板集成密度。可在-40℃至+85℃温度范围内正常工作。
产品特点
典型应用


管脚定义

图3:管脚定义