 |
|
| |
|
|
业务洽谈:
联系人:张顺平
手机:17727550196(微信同号)
QQ:3003262363
EMAIL:zsp2018@szczkjgs.com
联系人:鄢先辉
手机:17727552449 (微信同号)
QQ:2850985542
EMAIL:yanxianhui@szczkjgs.com
负责人联络方式:
手机:13713728695(微信同号)
QQ:3003207580
EMAIL:panbo@szczkjgs.com
联系人:潘波 |
|
|
| |
|
 |
|
 |
当前位置:首页 -> 方案设计 |
|
|
| STSPIN840两个双向有刷DC马达同时驱动方案 |
|
|
| 文章来源:永阜康科技 更新时间:2018/9/30 9:27:00 |
|
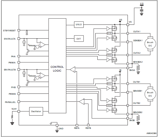
ST公司的STSPIN840是紧凑的有刷DC马达驱动器,能同时驱动两个双向有刷DC马达,在4 x 4 mm QFN封装上集成了两个控制逻辑和全保护低RDSon两个全桥功率级,工作电压从7V到45V,最大输出电流1.5Arms,全保护包括非耗散过流保护,短路保护,欠压锁住和热关断.主要用在工业自动化和服务机器人,医疗和保健,ATM,舞台照明,热打印机,纺织和缝纫机,销售机以办公和家庭自动化.本文介绍了STSPIN840主要特性,框图,应用框图和电路,以及马达驱动扩展板X-NUCLEO-IHM15A主要特性,电路图和材料清单.
The STSPIN840 is a compact brushed DC motordriver able to drive two bi-directional brushed DCmotors simultaneously. It integrates, in a verysmall 4 x 4 mm QFN package, both the controllogic and a fully protected low RDSon dual fullbridgepower stage.
Thanks to a dedicated PARALLEL input pin theparallel mode function can be enabled,transforming the device in an equivalent andmore powerful single full-bridge able to deliver upto 3Arms current at an equivalent HS + LS RDSonof 500 mohm.
The STSPIN840 embeds two independent PWMcurrent controllers (one for each full bridge) basedon user settable values of reference voltage andOFF time.The devices can be forced in a low consumptionstate reducing the total current consumption downto less than 45uA.
As with all other devices from the STSPIN family,the STSPIN840 integrates a complete set ofprotections for the power stages (non-dissipativeovercurrent, thermal shutdown, short-circuit andundervoltage lockout) making it a bulletproofsolution for the new wave of demanding industrialapplications.
STSPIN840主要特性:
Operating voltage from 7 to 45 V
Maximum output current 1.5 Arms
RDSon HS + LS = 1 ohmtyp.
Current control with adjustable OFF time
Current sensing based on external shuntresistors
Full protections set
– Non-dissipative overcurrent protection
– Short-circuit protection
– Undervoltage lockout
– Thermal shutdown
Parallel operation mode achieving single fullbridgeconfiguration with output IRMS = 3 Armsand RDSon HS + LS = 500 mohmtyp.
Low standby current consumption
STSPIN840应用:
Industrial automation and service robots
Medical and health care
ATM and money handling machines
Stage lighting
Thermal printers
Textile and sewing machines
Vending machines
Office and home automation

图1.STSPIN840框图(通用)

图2.STSPIN840 PARALLEL模式应用电路

图3.STSPIN840典型应用电路
基于STSPIN840的双刷DC马达驱动扩展板X-NUCLEO-IHM15A
Dual brush DC motor driver expansion board based on STSPIN840 for stm32 Nucleo The X-NUCLEO-IHM15A1 dual brush DC motor driver expansion board is based on the STSPIN840 for STM32 Nucleo.
It provides an affordable and easy-to-use solution for the implementation of compact motor driving applications such as thermal printers, robotics and toys.
Thanks to the parallel operation, it can be easily converted to a single brush DC driver with double current capability.
The current limiters and complete set of protection features make it suitable for rugged applications.
The X-NUCLEO-IHM15A1 is compatible with the Arduino UNO R3 connector and most STM32 Nucleo boards.
马达驱动扩展板X-NUCLEO-IHM15A主要特性:
Voltage range from 7 to 45 V
Output current up to 1.5 Arms for each motor
Two independent current limiters with adjustable OFF time
Full protection set including: overcurrent, short-circuit, under voltage lock out and thermal shutdown
Parallel operation
Compatible with Arduino UNO R3 connector
Compatible with STM32 Nucleo boards

图4.马达驱动扩展板X-NUCLEO-IHM15A外形图

图5.马达驱动扩展板X-NUCLEO-IHM15A开关和连接器位置图

图6.马达驱动扩展板X-NUCLEO-IHM15A电路图
马达驱动扩展板X-NUCLEO-IHM15A材料清单:

 |
|
| |
| |
|
|
|